5.25心理健康日活动已于2025年5月23日16:20在双校区圆满结束,中药学院2025年度上半年寝室长专题心理培训会活动已于2025年6月3日16:20在鄞州校区活动中心影视厅圆满落下帷幕。活动旨在加强学院学生心理健康教育,帮助个体认识世界与自我,调节内在情绪,指导行为选择以适应环境,促进生存发展与自我实现,最终维持身心动态平衡与进化。在全体参与人员的共同努力和支持下,活动取得了预期的良好效果。达到了提高学院学生心理健康意识的目标。
现将活动情况总结如下:
一、 活动概况回顾
活动1:5.25心理健康日活动
活动主题:5.25心理健康日活动
活动时间:5月23日11:30-16:20
活动地点:奉化校区体育馆、鄞州校区学生活动中心
参与人员:中药学院心理健康指导与服务中心奉化校区干事,浙江药科职业大学学生
活动内容:
1.隔空击掌。首先选择你最爱的颜色,在卡纸上勾勒出独一无二的手掌轮廓。在任意位置写下对自己的鼓励。
2.2025生活中的幸福泡泡。同学们以自我为主角在纸上写上1-2个自己觉得在目前为止2025年让自己感到幸福的事情。
参与的同学可获得相关小礼品。
活动2:中药学院2025年度上半年寝室长专题心理培训会活动
活动主题:中药学院2025年度上半年寝室长专题心理培训会活动
活动时间:2025年3月31日—6月3日
活动地点:浙江药科职业大学双校区
参与人员:中药学院心理健康指导与服务中心奉化校区干事,中药学院24级全体寝室长
活动内容:本次培训以集中授课、自主学习和小组实践相结合的方式开展。
1.集中培训:学院将邀请相关老师给全体参加培训的学员进行集中辅导授课 (具体计划详见附件);
2.交流实践:学院心理辅导分站结合培训学员具体实际,将组织开展“小书
生命线”传递、团体心理辅导、心理情景剧演录和心理小贴士征集(面向全院寝室长和心理委员)等活动,努力提高培训成效。
3.总结评比:每名培训学员结合心理培训收获,撰写培训心得。学院将根据
学员表现、培训心得评选出20 名优秀学员,并给予相应的奖励。

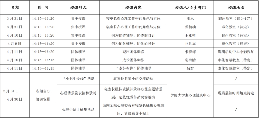
图1 中药学院2025年度上半年寝室长专题心理培训会活动计划表
二、 活动亮点与成果
活动亮点:帮助同学抒发心中情绪,增加同学间的交互感,抒发心中压力,通过小游戏来放松身心。
主要成果:
成功完成了此次活动,使大家更加重视心理健康问题,释放学生心理压力,保障学院学生的身心健康。
为中药学院心理健康指导与服务中心日后开展相关活动提供了典型范例,以便后续相关活动的继续开展。
活动照片:

图2 鄞州校区隔空击掌照片 图3 鄞州校区2025年生活中的幸福泡泡照片

图4 奉化校区隔空击掌照片 图5 奉化校区2025年生活中的幸福泡泡照片
图6 奉化校区何为团体辅导,团体辅导的设计活动照片
图7 奉化校区“幸好有你”团体辅导照片

图8 鄞州校区团体辅导照片
三、 经验总结与展望
本次5.25心理活动和寝室长专题心理培训会都采取创新的形式,心理团辅活动形式主题多样,还引入心理情景剧小展演活动,激发了同学们参与的积极性。通过活动,增强了寝室长心理疏导和判断汇报能力,强化了心理四级网络管理工作,也对春夏特殊时期学生心理健康状态有了一个良好的守护!
中药学院
2025年6月4日